金年会jinnianhuicom2位教师分别获教育部高等教育司2022年第二批产学合作协同育人项目

2023年02月12日 17:56 欧阳丽 点击:[]


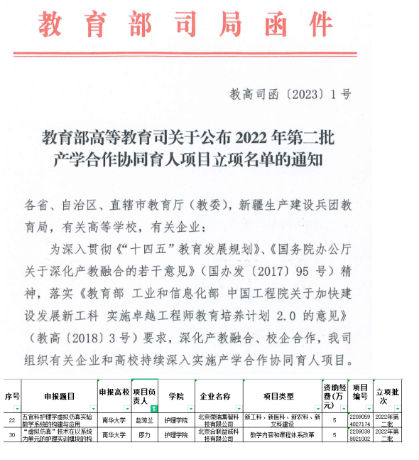
日前,教育部高等教育司公布2022年第二批产学合作协同育人项目立项名单,金年会jinnianhuicom廖力教授和赵琼兰老师申报的项目获批立项其中赵琼兰老师已经连续两年获批产学合作协同育人项目。



上一条:关怀入室,温暖入心——金年会jinnianhuicom领导带队走访慰问学生
下一条:金年会jinnianhuicom赵琼兰老师获金年会诚信信誉至上2022年三八红旗手荣誉称号

关闭

地址:中国 湖南 衡阳 常胜西路28号    邮编:421001

电话0734-8281344   邮箱:hulixy@usc.edu.cn

版权所有:金年会-www.jinnianhui.com|诚信信誉至上
技术支持:恒远翼展